• |
  • 数字校园
  • |
  • 办事大厅
  • |
  • 电子邮件
全文搜索

校园通知

当前位置: 首页 > 校园通知 > 正文

关于严防今年会在职教师参与国家教育考试作弊活动的通知

来源:    发布时间:2016-12-13    点击量:

各二级学院、各部门,南昌校区:

国家教育考试是我国现阶段基本的统一考试制度,是国家意志的体现,是政府行为。国家教育考试最重要特征之一就是公平公正,是社会公平和教育公平的重要体现。国家教育考试关系到广大考生的切身利益,关系到高校选拔人才的质量,关系到社会的和谐稳定。维护国家教育考试的公平、公正与秩序,既是教育考试机构的重要职责,也是各级各类高校的重要责任。

为严防、遏制今年会在职教师参与国家教育考试作弊行为,确保各项国家教育考试安全、顺利实施,现将江西省高等院校招生委员会和江西省教育厅《关于严防高校在校学生或在职教师参与国家教育考试作弊活动的通知》(赣招委字﹝201620号)文件通知给你们,请学院各部门组织宣传学习,严格遵照文件要求执行。

 

附件:江西省高等院校招生委员会和江西省教育厅《关于严防高校在校学生或在职教师参与国家教育考试作弊活动的通知》

 

 

                                              组织人事处

                                          20161212

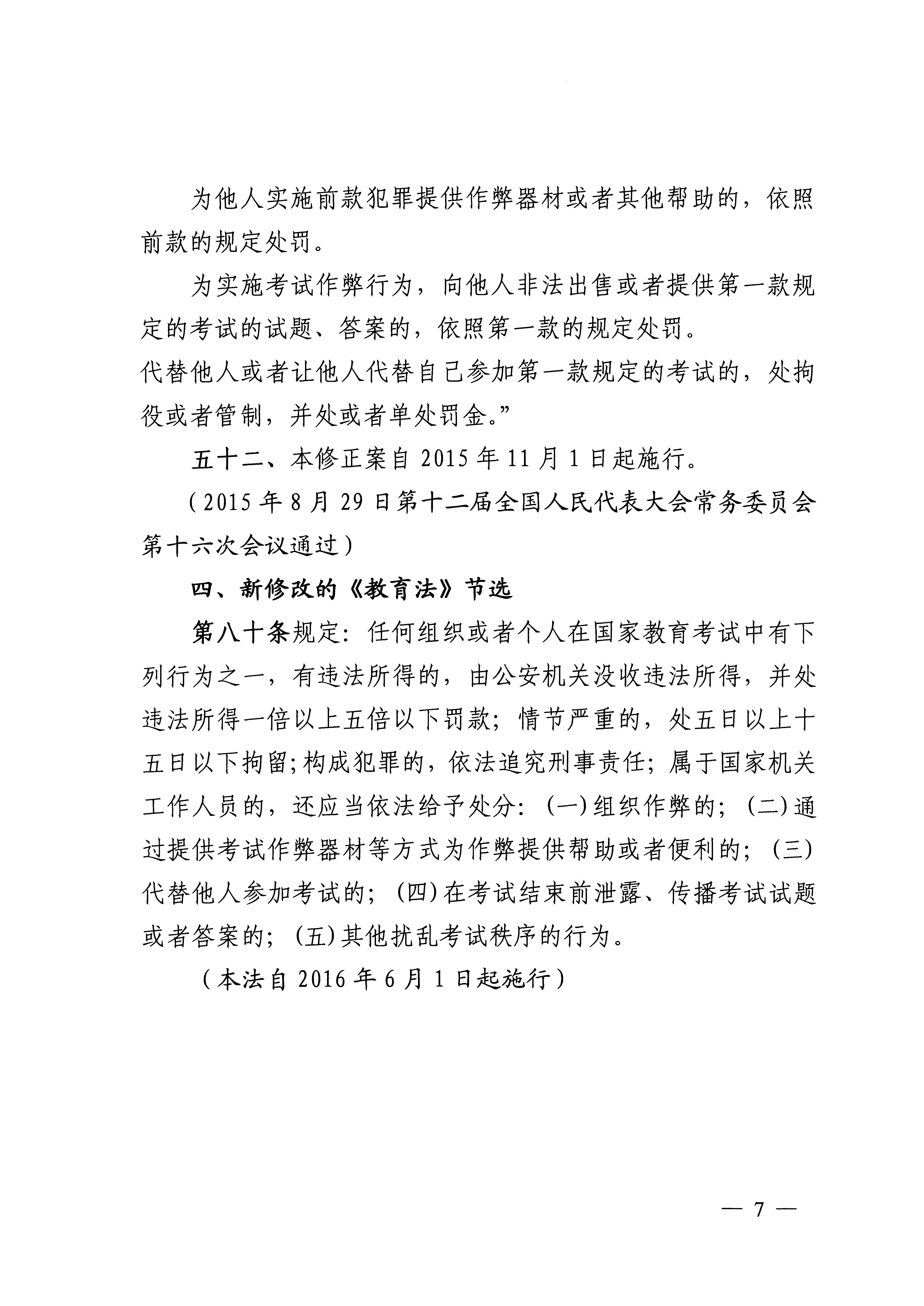
江西省教育厅关于严防参与考试作弊活动的通知文件扫描件01.jpg江西省教育厅关于严防参与考试作弊活动的通知文件扫描件02.jpg江西省教育厅关于严防参与考试作弊活动的通知文件扫描件03.jpg江西省教育厅关于严防参与考试作弊活动的通知文件扫描件04.jpg江西省教育厅关于严防参与考试作弊活动的通知文件扫描件05.jpg江西省教育厅关于严防参与考试作弊活动的通知文件扫描件06.jpg江西省教育厅关于严防参与考试作弊活动的通知文件扫描件07.jpg江西省教育厅关于严防参与考试作弊活动的通知文件扫描件08.jpg江西省教育厅关于严防参与考试作弊活动的通知文件扫描件09.jpg江西省教育厅关于严防参与考试作弊活动的通知文件扫描件10.jpg